EA SPORTS FC 2025 年度最佳阵容(TOTY)正式揭晓 —— 球迷票选的足坛巨星
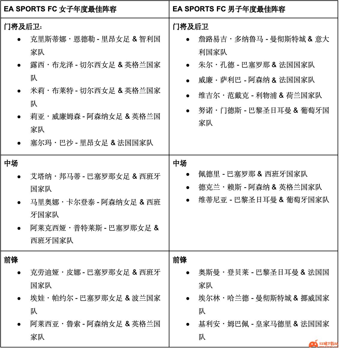
EA SPORTS FC 社区共同庆祝男子及女子年度最佳阵容(TOTY)揭晓,皇家马德里球星基利安・姆巴佩与切尔西名将露西・布龙泽荣膺首届 TOTY 队长称号。


加利福尼亚州红木城– 2026 年 1 月 16 日 —— 美国艺电公司(纳斯达克代码:EA)今日正式公布 EA SPORTS FC 男子及女子年度最佳阵容(TOTY),并首次推出男子及女子 TOTY 队长奖项 —— 以此表彰在 2025 年凭借卓越表现与领导力定义足坛的顶尖球员。
年度最佳阵容(TOTY)由 EA SPORTS FC 社区数百万玩家投票选出,始终为全球球迷提供发声平台 —— 这也是 EA SPORTS FC 对其社区及全球足球迷们承诺的延续。

切尔西女足及英格兰国家队后卫露西・布龙泽,与皇家马德里及法国国家队前锋基利安・姆巴佩,当选首届 EA SPORTS FC TOTY 队长,以表彰二人在 2025 年为全球足球事业作出的卓越贡献。
“当选 EA SPORTS FC 史上首位女足年度最佳阵容队长,我深感荣幸。” 效力于切尔西女足、同时也是英格兰女足右后卫的露西・布龙泽表示,“能得到球迷们的认可,对我意义非凡。2025 年是收获满满的一年 —— 我们成功卫冕欧锦赛冠军,我也随切尔西女足首次捧起英超女足超级联赛冠军奖杯。这份成功离不开球迷们的鼎力支持,很开心我的努力能得到大家的肯定。”
利物浦队长、后卫球员维吉尔・范戴克则表示:“第 7 次入选 EA SPORTS FC 年度最佳阵容,我感到无比自豪。每次获得球迷投票支持,对我而言都意义非凡,感谢球迷们一直以来的厚爱。”
“年度最佳阵容既是对足坛卓越表现的致敬,也是对球迷热情的回馈,”EA SPORTS FC 特许经营战略与营销副总裁杰夫・沙尔马表示,“今年的男子及女子年度最佳阵容与 TOTY 队长,是为那些球迷每周都迫不及待想看的球员喝彩 —— 他们是改变比赛走势、扛起球队重任、定义一个时代的佼佼者。通过将投票权交给球迷,年度最佳阵容完美融合了足球运动与球迷文化,而这正是 EA SPORTS FC 的核心优势所在。”
现已登陆游戏
“俱乐部由你主宰”,本年度最佳阵容重磅来袭。TOTY 相关球员卡将同步登陆主机及 PC 端《EA SPORTS FC 26》、 Companion 应用程序及《EA SPORTS FC MOBILE》。.
本届年度最佳阵容还将再度推出 “TOTY 荣誉提名球员卡”,表彰那些在 2025 年表现出色但遗憾未能跻身最终 11 人阵容的精英球员;同时推出 “TOTY 传奇球员卡”,这是为纪念足坛传奇巨星辉煌职业生涯而打造的专属游戏内球员卡。
凡在 12 月 13 日至 1 月 13 日期间登录《EA SPORTS FC 26》UT模式的玩家,将获得其 “经典 11 人传奇球员” 的专属升级,该球员将升级为 “TOTY 荣誉提名传奇球员”。
男子及女子 “第 12 人” 投票将于北京时间 1 月 18 日凌晨 2 点开启,1 月 21 日凌晨 1 点 59 分截止。球迷可通过主机或 PC 端《EA SPORTS FC 26》,以及 Companion 应用程序参与投票,为 2025 年表现突出的最后一位球员送上认可。
TOTY 前锋、中场、后卫及门将的球员卡将分阶段加入《EA SPORTS FC 26》UT模式的卡包奖池,具体时间如下:
● TOTY 前锋 ——1 月 17日 - 19日
● TOTY 中场 ——1 月 19日 - 21日
● TOTY 后卫 + 门将 ——1 月 21 日 - 23 日
包括 TOTY 全部阵容、男子及女子 “第 12 人” 和荣誉提名球员在内的所有球员卡,将在以下时间段加入《EA SPORTS FC 26》UT模式卡包奖池:
● TOTY 传奇球星团队 1——1 月 17 日 - 21 日
● TOTY 传奇球星团队 2——1 月 21 日 - 24 日
● TOTY 完整 11 人阵容 ——1 月 23 日 - 31 日
● TOTY 荣誉提名球员及 “第 12 人”——1 月 24 日 - 31 日
TOTY 相关球员卡包括:
● 男子最终 11 人阵容
● 女子最终 11 人阵容
● 男子年度队长
● 女子年度队长
● 男子 “第 12 人”
● 女子 “第 12 人”
● 男子荣誉提名球员
● 女子荣誉提名球员
● TOTY 传奇球员
对于《EA SPORTS FC MOBILE》玩家,男子 TOTY 提名球员将于 1 月 16 日同步登陆游戏,届时游戏内活动也将同步开启。《EA SPORTS FC MOBILE》TOTY 游戏内活动将每周更新,2 月 6 日推出 “终极年度最佳阵容(UTOTY)”,包含球迷票选年度最佳阵容最终 11 人球员中综合评分最高的球员卡;2 月 13 日将推出荣誉提名球员卡;活动将于 2 月 27 日落幕。
《EA SPORTS FC 26》TOTY 版本今日已登陆 PlayStation®5、PlayStation®4、Xbox Series X|S、Xbox One、PC、亚马逊 Luna、任天堂 Switch™及任天堂 Switch™2 平台。TOTY 版本将为玩家提供:一份不可交易的 “黄金年度最佳阵容提名球员首发 11 人卡包”(含全套 TOTY 提名球员)、3 份 “2025 年度高光球员选择包”(选自去年《EA SPORTS FC 26》足球UT模式系列活动,含 “Winter Wildcards” 活动及之前所有活动),以及 5000 点赛季积分(可用于解锁 FC 赛季通行证最多 5 个等级)。如需了解更多信息,可访问ea.com/fc26,关注我们的全球社交媒体账号获取最新资讯,或查阅《EA SPORTS FC 26》TOTY 版本详解博客。
如需了解《EA SPORTS FC MOBILE》的更多新闻资讯,请持续关注官方网站,并在 Facebook、Instagram、X、Twitch 及 YouTube 平台关注我们的动态。可在 App Store 和 Google Play 免费下载游戏,“俱乐部由你主宰,随时随地畅享足球乐趣!”
关于Electronic Arts
(NASDAQ:EA)是数字互动娱乐领域的全球领导厂商,公司业务包含游戏的开发与发行,并为联网的家用主机、移动设备和个人计算机提供内容与在线服务。在 2025 会计年度中,EA 的 GAAP 净收益约 75 亿美元。其总部设于加州红木城,有着不少家喻户晓且高质量的作品,如:EA SPORTS FC™、《战地风云》、《Apex Legends》、《The Sims™》、《EA SPORTS™ Madden NFL》、《EA SPORTS™ College Football》、《极品飞车》、《龙腾世纪》、《Titanfall™》、《植物大战僵尸》以及 EA SPORTS《F1®》等。更多关于 Electronic Arts 的信息,请参阅 www.ea.com/news。
EA、EA SPORTS、EA SPORTS FC、《战地风云》、《极品飞车》、《Apex Legends》、《The Sims》、《龙腾世纪》、《Titanfall》以及《植物大战僵尸》,皆属 Electronic Arts Inc. 之商标。John Madden、NFL、FIFA 以及 F1 皆为其所有者之资产,并已获得使用许可。
以上就是关于"EA SPORTS FC 2025 年度最佳阵容(TOTY)正式揭晓 —— 球迷票选的足坛巨星"的全部内容,更多相关内容的最新资讯,请继续关注hongpig红猪下载站。